每天一个护肤知识:胜肽抗衰老抗皱必看❗
?寡肽?多肽?胜肽?傻傻分不清!
-
由2个氨基酸分子脱水缩合而成的化合物称为二肽。同理类推还有三肽、四肽、五肽等。
-
✅胜肽:是肽的别称。
✅寡肽: 由2~10个氨基酸彼此缩合形成的化合物。
✅多肽:超过10个少于50个则为多肽。
✅蛋白质:超过50个多肽以上。
-
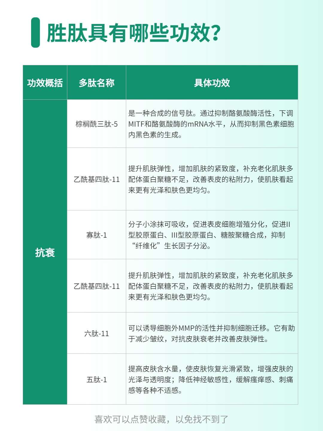
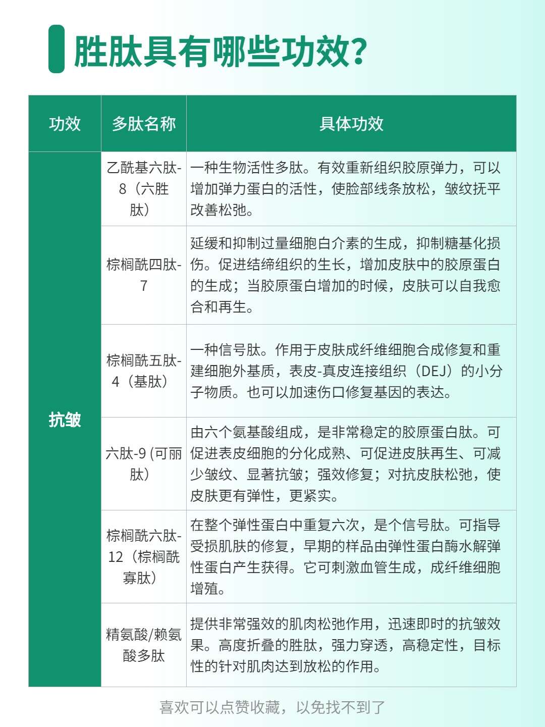
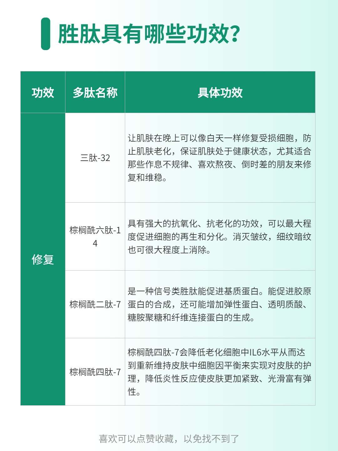
?多肽越来越多的出现在各类护肤品之中,它被广泛认为有助于阻止胶原蛋白的流失和促进其形成,作为抗氧化、抗衰界的扛把子。
#护肤小知识 #美容护肤 #胜肽 #抗皱 #抗衰老 #护肤成分
这是一个很神秘的话题...
# 抗衰老 #
关注
发表
6.6k浏览
398内容
0关注
你有多久没认真看过父母的脸了?那些被忽视的皱纹里,藏着我们最痛的遗憾
25岁开始抗初老还来得及吗?关键步骤解析
抗初老从防晒开始:年轻人最易忽略的衰老元凶
20岁就要抗初老?这些信号告诉你该行动了!
视黄醇:抗衰老的秘密武器,选对浓度事半功倍
广东·广州
请登录之后再进行评论
登录
40岁的女性想年轻,这5个抗衰老技巧送给你!
加载更多















请登录之后再进行评论