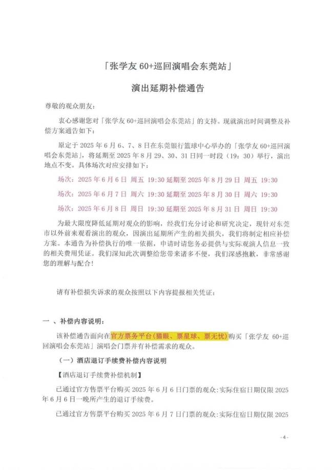
“张学友60+巡回演唱会东莞站”主办方发布延期通告,原定于2025年6月6日至8日举办的演唱会,延期至8月29日至31日举办。主办方对演唱会的延期举办向广大歌迷表示歉意,也对社会各界的理解与配合表示感谢。
此前,据报道,张学友东莞演唱会定于6月6日至6月8日举办。因为演唱会有两天时间正好与2025年高考时间“重合”,附近又是东莞市第六高级中学考点,因此遭到当地一些市民的投诉,希望演唱会进行延期。
东莞市招生办公室的工作人员表示,之前已接到很多家长反映,希望演唱会能够推迟。市里对此很重视,召集相关部门已开过多次专门会议,也做了一些相对应的保障措施,确保不对考生产生影响。该名工作人员还称,家长主要担心是会影响到附近东莞六中考点,但经过现场测试,演唱会地点和考点直线距离约有1.6公里,现场噪音也很小,不会影响到该考点。
“张学友60+巡回演唱会东莞站”主办方同步发布了“演唱会延期票务通告”和“补偿通告”。主办方表示,将尽最大努力解决观众的合理诉求,已购票观众可选择保留门票观看延期演唱会,无需任何操作,系统将自动变更为新场次;选择退票的观众,可通过原购票平台申请全额退款;因演出延期产生的酒店退订手续费和机票、火车票退票手续费相关损失,也将给予相应的补偿。
















请登录之后再进行评论