最近网上有一些传闻,说互联网巨头要开始“国有化”了?
而且这些人还给出了一些证据:比如今天国家反垄断局批准了联通与腾讯设立混改新公司;11月1日,京东和移动签署了战略合作协议;阿里和电信也签署了战略合作协议。
坊间传闻:腾讯要被“收购”?是真是假?
所以很多人就认为,这是国有企业和私营企业的结合,是把私企国有化,但是事情并非如此。
互联网巨头和国企的“混改之路”。
互联网巨头和国企的“联手”,其实是一场改革,我们也把它叫做“混改”。
什么是混改呢?其实这要扯到中国经济的所有制结构。在改革开放之前,中国绝大部分经济体制都是公有制经济和计划经济,基本上没有市场,也没有私营企业。
改革开放之前,倒闭的国有企业
而随着改革开放之后,公有制企业就开始引进外部资金进行改革,目的是摆脱公有制僵化的体制,提高企业效率,为国家创造出更好的收益。
那么这些引入外部资金的企业叫做什么呢?统一算作是“非公有制经济”。
这个过程也叫做混合所有制改革。当时典型的事件就是联想和万科的混改。
两家企业先后从公有制企业变成了混合所有制企业。柳传志和王石带领两家公司纷纷上市,钱也赚得风生水起,成为了两家行业巨头。
联想集团的股改
言归正传,联通这家公司虽然是国有企业,也是通信三巨头,但是企业的效应并不怎么样。我们知道,移动的电话通信业务比较强,电信的宽带是优势,但是联通自从3G时代火了一把之后,4G和5G时代没有什么起色,在三家运营商中算是后进生。
国家看到了也很着急啊,给了一大堆的利好政策,最后没办法了,于是决定给联通也进行混改,引入民营资本。
引入谁呢?那就是一大堆互联网巨头,什么京东,阿里,腾讯等等。这些公司持有联通的股份,还有董事会的席位。
联通和腾讯的混改,是在开倒车么?
那么,很多人关心的腾讯+联通混改,是在开倒车么?其实恰恰相反。是国企在接纳腾讯的资金。而且不是现在才开始的,早就已经有了。
根据资料显示2017年8月,联通就已经开始了“混改”,当时的中国联通发行780亿元资金,引入了中国人寿、京东、阿里巴巴、腾讯等大厂,其中腾讯认购了110亿元的股票,占资5.33%。
2017年的联通混改方案
所以,腾讯早就拿了联通公司的股票,有了一定的话语权,并不是今天才开始的。
而腾讯和联通的合作,也只是国企混改的一个开始,有一大批的我们知道和不知道的企业也走上了所有制混改之路。
所以你看,这其实并非国企要“吞并”私营企业,反而是国企向民营资本开放,让民营资本带动国有企业,并且反哺民营资本的一个互利互惠的合作。
毕竟腾讯也是拿了联通的股份的,收益是算在腾讯的账本里的。这也算是经济改革中的“民进国退”了。
科技巨头和老牌国企的“合资”
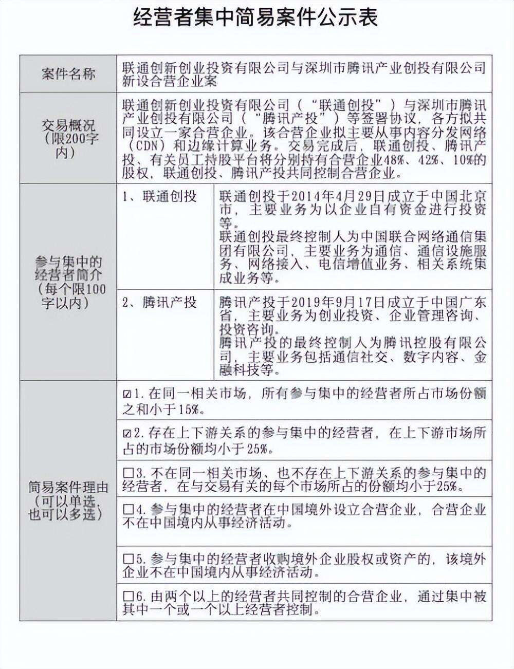
如果说上一轮的联通混改是引入了腾讯作为投资者,那么这次国家反垄断局通过的,其实是腾讯和联想新成立的一家公司。相关信息如下
联通和腾讯合资成立一家新企业
这家公司的持股也很有意思,联通占48%,腾讯42%,剩下10是员工持股,且共同控制,属于合营企业,主要从事的是边缘计算行业。
这其实是非常典型的国营企业和私营企业的一次合作,只不过两家企业都耳熟能详,但是从本质上来看,并不算是什么新鲜事
那么,这次为什么会出现“消息传出,联通涨停”的结果呢?主要因为之前有坊间传闻,说国家要把腾讯“私有化”,甚至有传闻说中信正在和腾讯的大股东南非报业集团Naspers那边沟通,表示要全部购买手中的腾讯股票。
所以这次的腾讯和联通消息一出来,很多阴谋论都认为:这是联通要把腾讯收购了。
其实从两者的体量上来说,腾讯远比联通要大的多,光南非那边的股权,也不是中信集团一家能吃的下的,这不找个十几家几十家国企,根本拿不出那么多钱。
所以用膝盖想一下,都知道这是一个阴谋论,也是不成立的事实。
而其实腾讯作为中国互联网的基础设施,本身和多家国企都有合作,这次成立的子公司也只是其中之一而已,不需要过多解读,也不需要觉得,国家要吧腾讯给“私有化”。也不是我们理解中的,50-60年代那种所谓的“公私合营”。
没事别谈“收购”
现在外面很多自媒体都在传联通“收购”腾讯,他们想要渲染的氛围就是腾讯这种大企业最终会收归国有,而且已经在进行了。似乎就是马云说要把阿里捐给国家一样。
他们给出的理由也很简单,说微信QQ之类的通讯软件承担了太多的国家秘密,如果出了问题,出现了信息泄露等情况,那么后果就不堪设想。
道理虽然听上去有道理,但是涉及到国家安全的有各行各业,难道所有企业都要因为“安全问题”,收归国有么?这显然是不现实的。
而就算变成了国有企业,但是信息安全问题并不是说你改制了就可以解决的, 那是要真刀真枪地和美国黑客们干出来的。
美国黑客攻击中国企业和高校,盗取机密信息
再加上最近高层会议已经明确表示坚持市场,坚持改革开放不动摇,目前并没有看到开倒车的迹象,而比如最近传的很火的供销社的事件,我也解读过了,那是为了中国三农问题而搞的一个基础性的工程,并非开倒车。也不至于推翻现有的超市,便利店,垄断零售市场。
最后想说,中国现在的辉煌成就,是改革开放所带来的,是私营经济刺激,是按市场分配资源带来的,没看到以往僵化的联通都得进行混改,引入互联网大厂么?
开倒车的“阴谋论”,要警惕!
所以回归老路是行不通的,我们也不会走这条道路,搞阴谋论,说什么中国要回到计划经济和集体经济的说法,不是蠢,就是坏,对于这种说法,我们一定要提高警惕!



















请登录之后再进行评论